Sign up for the daily CJR newsletter.
Since I could talk, I have talked back to the television. Mister Rogers’ Neighborhood was great—I loved that segment on how orange crayons are made—but really, he could have tried harder to change up the voices he used for those puppets. King Friday is a man; Henrietta Pussycat is a female and also a cat. They shouldn’t sound the same. Also, why was Mr. McFeely able to exist in both Mr. Rogers’ Neighborhood and the Neighborhood of Make-Believe? And shouldn’t someone have told Mr. Rogers to come up with a less creepy name for his mailman character than “McFeely?” Come on now.
By the time I was nine, my mother was concerned that her daughter was too negative. She offered me a dollar if I could make it through an entire television show saying only positive things. I suspect she was also motivated by the desire to watch just one freaking TV show without her daughter’s snarky running commentary.
I did not win that dollar.
No matter. I’ve earned it thousands of times over writing recaps of television shows for TelevisionWithoutPity.com (known to its fans as “TWoP”). The recap is, essentially, an episode summary—a very detailed one. As in, 7,000-words-for-an-hourlong-show detailed. You can read a recap and feel like you’ve just watched the show it described. But you don’t really read them to catch up on an episode you missed; you read them because of the commentary wrapped around that description. The best recaps are equal parts funny and insightful, as if you were sitting on the couch watching the show with the writer. They appreciate what the show did right—and also what went wrong. There is, deep down (sometimes very, very deep down), a love for the show being recapped—even when the recapper explicitly says he hates it. He comes back next week, doesn’t he? And so do you.
I was a college sophomore when I found TWoP. It was a joyous day—an entire website devoted to mocking/appreciating shows the same way I did! My audience was no longer limited to whoever happened to be in the living room. I emailed one of the site’s co-founders, Sarah D. Bunting, asking for the job for which I was obviously perfect. I was politely rejected. I wrote two recaps and sent them in anyway. Bunting emailed me back that they were “pretty good,” posted them on the site, and sent me a check. Since then, I’ve recapped 13 series. That’s hundreds of recaps and millions of words devoted to shows that were very good, like House; very bad (7th Heaven); both good and bad, somehow at the same time (Survivor); and some I’ve mercifully forgotten about (Rubicon, Men in Trees, that summer reality show on Fox that was The Bachelor except everyone was overweight . . . oh God, I just remembered—it was called More to Love).
What was once one website’s niche product has become a key feature of entertainment news sites, including The Onion’s A. V. Club, The Huffington Post, Gawker, HitFix, TVLine, Entertainment Weekly, TV Guide, New York, Vanity Fair, The Wall Street Journal, E! Online, and CNN. Recaps cover everything from critically acclaimed shows like Breaking Bad to whatever Here Comes Honey Boo Boo is supposed to be (yes, WSJ makes sure its readers are up on all things Honey Boo Boo). There are summaries of shows just hours old and reviews of Star Trek episodes from 45 years ago.
“Every site’s doing recaps,” says Josh Wolk, editorial director of New York magazine’s pop-culture vertical, Vulture.com. (The browser title bar—“Vulture—Entertainment News—Celebrity News, TV Recaps, Movies, Music, Art, Books,
Theater”—gives you an idea of the importance Vulture places on those recaps.) When Bill Simmons’s ESPN-owned sports and pop-culture blog Grantland.com launched last year, recaps were in the mix, alongside features written by a slate of big-name journalists. “It was absolutely part of Bill’s vision to have recaps on the site from the beginning,” says Grantland executive editor Dan Fierman. “They’ve become a staple of any site that really deals with cultural commentary.”
For an up-and-coming writer, recapping can be the online equivalent of breaking into a newsroom as a copyboy. A much more efficient launching pad, actually: You get a byline in a publication with a national (or even international) audience. While small-town papers shrink and fold—taking entry-level positions along with them—recappers have gone on to write for Time, The Washington Post, NPR, and The Atlantic Wire (and, of course, CJR). Some recappers have written books (fiction and nonfiction) and TV series (scripted and reality). Others have created their own profitable websites.
Recapping also trains writers to combine snark and a conversational tone with insight and information—a desirable skill to have these days. The style of writing in the best recaps—relaxed and personal, with more commentary than reportage—has become increasingly common in journalism, especially in pop-culture coverage (which has itself become increasingly common in journalism). Since news outlets no longer have a monopoly on information—minutes after one breaks a story, it’s been re-posted and aggregated all over the Web, easily available, usually for free—what makes a site and its writers distinct are their voices. Take it from Daniel Manu, TWoP’s site director since 2007: “How you write things is often as important as what you’re writing about.”
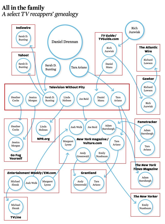
The origin of the recap dates to 1994, when Daniel Drennan started writing “wrapups” of Beverly Hills, 90210 on the pioneering New York City online bulletin-board system called ECHO (short for East Coast Hangout, a sister of the Well). His take was entertaining; users clamored for more. The wrapups snowballed in size and scope, incorporating opinions on bad writing and terrible acting and commentary on the decadence of the shows’ characters and the pettiness of their problems. He pointed out receding hairlines and terrible outfits and told personal stories tangentially related to what was on the TV screen. Drennan moved the wrapups to his own website the next year. He wrote thousands of words every week; the length, he says now, was intentional: “I do remember everyone talking endlessly about the lack of attention span of online readers, and so I attempted to challenge this, seeing instead the website as providing bottomless pages for me to attempt to fill.” Readers didn’t seem to mind. “To this day, the website gets tons of hits for the wrapups,” he says.
Sarah D. Bunting and Tara Ariano met on Drennan’s site’s forums and quickly became friends, bonding over their shared love of pop culture and TV. When nascent broadcast network The WB began airing a 90210-esque show called Dawson’s Creek in January 1998, Bunting and Ariano added commentary about that show to Drennan’s forums. By the time the second season of Dawson’s Creek began in October 1998, they’d struck out on their own with DawsonsWrap.com. Ariano’s husband, David Cole, did the design; Bunting and Ariano provided the content.
Bunting says they were “inspired” by Drennan; Drennan says they “outright stole” his style. Bunting hired me, so I’m in no position to say who’s right. In any case, though the results were similar, their mindsets couldn’t be more different. Drennan says his wrapups were a “proto-Marxist analysis of American culture,” which was becoming increasingly homogenized due, in part, to television. The Princeton-educated Bunting thought television should be taken seriously as an “artistic medium and valid topic of discussion.” Says Bunting wryly: “Like, I read books also. But I have a bunch of opinions on Real World: Boston.” Drennan’s wrapups asked people to do something better than watch TV; Bunting and Ariano’s recaps asked TV to do something better for the people watching.
Dawson’s Wrap was picked up by an ad portal. In those dotcom boom days, it generated enough traffic to make the portal money “hand over fist,” Bunting says. So they scaled up. The WB had a lock on teen dramas—perfect recap fodder—and the other networks (both broadcast and, increasingly, cable) had plenty of guilty pleasures as well. Dawson’s Wrap became MightyBigTV.com in 1999 to reflect its expanded roster of shows. The writing staff grew accordingly. The new site also began calling its content “recaps” instead of “wrapups.”
One of the first shows on the expanded site’s roster was a new NBC series that seemed destined to be a ridiculous mess. Bunting recalls thinking: “A show about the White House with Rob Lowe in it? Like, that’ll be killed in three episodes.” The West Wing ran for seven seasons and won 26 Emmy Awards, and its popularity on the site showed that there was demand for (and a way to write) recaps of quality shows. Then Survivor debuted in 2000, and networks began rolling out reality shows. The site had plenty to work with.
By the time Mighty Big TV changed its name to TWoP, its success was well-documented (Time rated it as one of the 50 Best Websites in 2002). Other sites wanted a piece of TWoP’s action; soon Salon began recapping shows. Josh Wolk started his “Real World Watch” column on Entertainment Weekly’s EW.com in 2001. One of Wolk’s first orders of business when he moved to Vulture in 2009 was to “multiply” its TV-recap output so the site would become a destination in its own right. “They’re good for traffic,” Wolk says, “provided it’s A: the right show, and B: the right writer.”
And the right writer doesn’t have to wait around to be discovered. Rich Juzwiak, one of the genre’s better rags-to-riches stories, started by recapping Being Bobby Brown on his personal blog. That led to VH1 offering him full-time recapping work. He’s now a staff writer at Gawker, where one of his early pieces was “Tune In, Recap, Drop Out: Why I’ll Never Recap a TV Show Again” (filed under Gawker’s “Television Without Pretty” category). Juzwiak is quick to credit recaps as being “integral to [his] career,” but he’s not sure if they’re worth much beyond that. “Like, who cares about the seventh episode of the eighth cycle of America’s Next Top Model?” he asks. “Well, I did, so much that I spent, like, 10 hours writing about it. But now, who cares?”
Even The New Yorker feels the recap’s influence. Its site does not (yet) offer recaps, but its television critic is Emily Nussbaum, previously of New York. She recapped Lost for Vulture, a process she says she found “brutal.” In one of her earliest Slate pieces, 2002’s “Confessions of a Spoiler Whore,” Nussbaum detailed her obsession with the show Buffy the Vampire Slayer and drew parallels between “plugged-in” TV fans’ discussions on the Internet and literary criticism. Nussbaum read TWoP’s Buffy recaps and posted on the site’s forums. A few years later, she ran afoul of TWoP’s strict comment-posting rules and was banned after defending the show Firefly from its recapper’s criticism (Nussbaum: “Je ne regette rien!”). She credits TWoP and immersive TV sites like it with starting her career as a cultural critic, and for helping her realize television’s place in the culture today.
But Nussbaum has mixed feelings about the value of recaps these days, with good reason. In the last five years, the Internet has become saturated with them. Whoever posts a recap first has a competitive edge. Television producer and writer Garrett Lerner discovered TWoP about 10 years ago and says he felt like he was reading the work of “a new brand of critic” who was “younger, hipper, edgier, meaner, and snarkier”—but just as legitimate as the old guard. (Lerner knows what it feels like to get the recap treatment, including from me—he was a co-executive producer on House.) A decade later, he finds that other sites’ recaps seem “slapdash”—just a few paragraphs and a request for comments. “It’s kind of turned me off to it,” he says. Nussbaum agrees: “I don’t think the entire environment should consist of people’s first drafts.” More and more, though, it does.
That kind of recap is probably here to stay. Even TWoP, which still offers recaps posted (and written) several days after an episode airs, has given in to its readers’ demand for speed, and now offers “weecaps”—shorter versions of the recap, posted a day or two after the episode airs—as well as blogs and video content. All of these were introduced after NBC Universal bought the site from its three founders in 2007. Ariano, Bunting, and Cole stayed with TWoP for a year after the purchase, then moved on.
In their wake, the recap has become such an established form that there is a second wave of practitioners, who have studied and appreciate the medium and wish to refine it further. Consider EW’s Darren Franich, who came to EW.com as a production intern in 2009 and is now a staff writer. He says he had always wanted to recap for EW.com; when Jon & Kate Plus 8’s usual recapper needed a substitute, he got his chance. Franich believes he hit his stride while recapping Jersey Shore. His approach was to give the show “much more respect than it deserves”—to treat it as seriously as he would a fine piece of literature. Franich can recap an episode of a show, complete with overarching themes, in just a few hours. If I’m the Beverly Hills, 90210 of recappers, Franich is the savvier, more self-aware Dawson’s Creek.
With the increasing emphasis on speed and quantity over quality, I wonder how the recap will keep up. “You’ll have to predict what’s going to happen next,” Juzwiak jokes. He might not be far off. Ariano recapped Saturday Night Live for Vulture last season by writing a “Saturday Night Live Sketch Predictor” the day before each episode aired. Some sites get recaps up so quickly that West Coast readers can read the recap before the show airs in their homes.
And then there’s Twitter. Jezebel recently pronounced Parks and Recreation actress Retta “the best TV recapper on the Internet” for her 140-character-long live-tweets that have no context unless you’re watching the same show at the same time. Ariano and Cole will soon launch Previously.TV, which already has its own “live event” Twitter account called “Previously.TV Now.” Recapitulation, meet reaction.
I hugely appreciate what recapping taught me—that I could regularly turn out 7,000 words a week that were full of description, analysis, commentary, and, well, me. I’m also the beneficiary of good timing: I started my career when being able to express a unique take in an entertaining way was valued. And not just as a recapper: I can link most—if not all—of my subsequent writing and journalism work back to the website I came across one night in my dorm room.
I stopped by TWoP recently to read comments about my last recap, for the season finale of HBO’s The Newsroom. Some of the show’s fans did not appreciate my generally critical view of the series. “Do yourself and the rest of us a favor,” one woman wrote. “Get a job you are qualified for (I’m sure there’s a fast food joint near you that’s hiring).” She demanded that TWoP replace me with a “real writer.”
Maybe it’s not too late to win that dollar from my mom . . .
Has America ever needed a media defender more than now? Help us by joining CJR today.

