This is the second part of a two-part investigation. The first piece can be found here.
Metric Media launched “Community Newsmaker” in 2020 using the language of citizen journalism. However, what appeared to be grassroots news is part of a sprawling network that promotes political agendas and corporate interests, without disclosing those ties to the public.

Figure 1: An example of one of the white-labelled Community Newsmaker pages where users can click on ‘Make News’ to connect with a Metric Media writer.
Created in 2019, the Metric Media network has over 1,200 sites across all fifty states and Washington D.C., and claims to be the “largest producer of local news in the United States” publishing “over 5 million news articles every month.” The articles aren’t necessarily aligned with local newsworthy events though. Instead, by tracing its funding and partnerships, an investigation by the Tow Center has found how the network promotes interests of advocacy groups without explicit disclosures. This points to a worrying trend that exists across the political spectrum: local news sites and networks funded by political actors, big-money interest groups, and ideological partners that target key battleground states (and counties) on certain issues, while ignoring the bigger local news stories.
For example, our analysis found, when a building collapsed in Miami in June, across the local news network, just one story was published, six days after the event, despite the network having about 40 Florida-based titles. In August, Hurricane Ida made landfall in Louisiana, but none of the fifteen-odd Louisiana-based sites even mentioned the Category-4 storm. Similarly, we found the eight Montana-based sites have not covered wolf-hunting regulations and wildfires at all, but ran multiple stories about a single primary race last year that was funded by a PAC run by a co-organizer of the Community Newsmaker project.
In a YouTube video, the co-organizer says: “We created this program because if you’re anything like me, we hate the mainstream media.”
Outside automated and repurposed content, our analysis found that the Metric Media sites are selective about the topics they cover, often publishing multiple stories on different sites reiterating the exact same talking points or duplicating stories across sites with minimal changes.
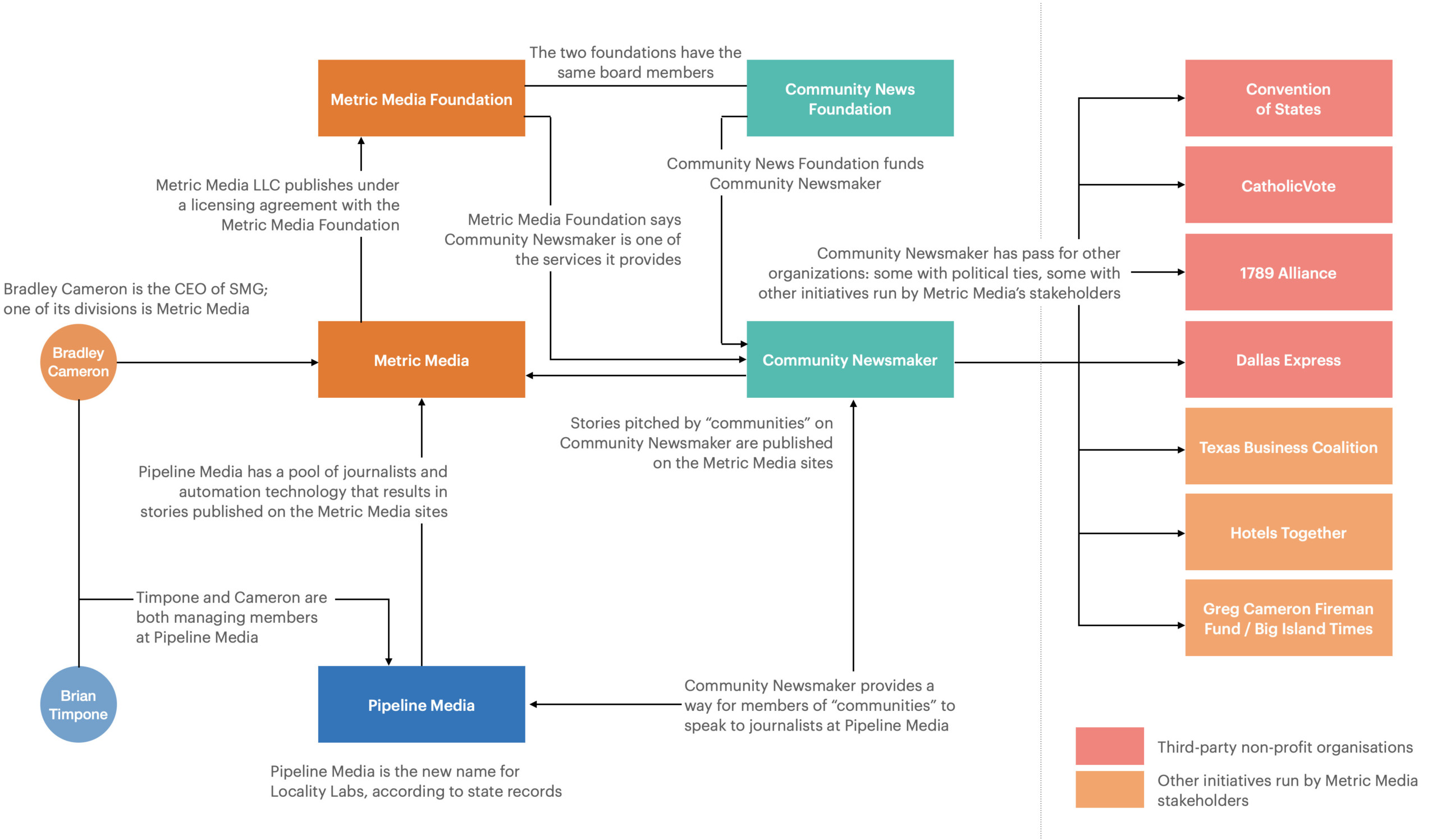
Bradley Cameron and Brian Timpone, two of the key people behind the Metric Media sites, did not respond to multiple requests for comment.
The Metric Media network of news sites, its funding model and the tools and techniques used to help promote issues under the guise of local news remains only a marginal part of the 2020 election campaign. Increasingly, we are seeing political campaigning which uses news as a cloak for campaigning activities potentially further undermining trust in legitimate local news outlets. For such operations to be successful, the network does not have to be widely read or deliver broad impact, it simply has to gnaw away at the edges of the consciousness of the voting public.
Launched in 2020, Community Newsmaker describes itself as a platform that enables users to connect with Metric Media writers to pitch stories that matter to their communities. Users are presented with a form—last year it was a Google Form, but the platform has undergone a revamp in 2021—and encouraged to participate to “elevate local issues,” “increase transparency and accountability in local government,” and “promote civic engagement.”
Metric Media’s involvement in this project is declared upfront: the YouTube tutorial says the tool is “provided with support from the Metric Media Foundation,” and the Metric Media Foundation’s website says it is one of the services they provide. An organization called Community News Foundation says it funds the tool. On its website, the Community News Foundation lists the three members that make up its board of directors; all three are also on the board of the Metric Media Foundation (which has four directors).
Community Newsmaker also provides a handful of organizations with their own dedicated pages, to outline their objectives and allow their supporters to connect with the Metric Media writers. Figure 2 lays out the nature of this network including the organizations that had dedicated pages on the Community Newsmaker website in its previous form.

Figure 2: The network that forms Community Newsmaker including third-party organizations that had dedicated pages on the Community Newsmaker homepage.
Pages dedicated to third-party organizations lived at subdomains of the Community Newsmaker website. Subdomains are prefixes added to a domain to help organize different parts of a website. For example, google.com is the domain and mail.google.com is a subdomain of google.com; domains can have multiple subdomains. Example subdomains for Community Newsmaker included cos.communitynewsmaker.com, catholicinterview.communitynewsmaker.com, and pa.communitynewsmaker.com. These subdomains have since been taken down; instead, Community Newsmaker relies on URL slugs now to organize the site.
We used Farsight DNSDB Flexible Search to identify the resources (specifically subdomains) of the Community Newsmaker domain, and used RiskIQ’s certificate tool to find all the SSL certificates for the Community Newsmaker domain (SSL certificates include certificates for subdomains, too). Additionally, we relied on public records like IRS Form 990s as well as Facebook and Google’s ad libraries. The methodology is detailed below.
Breakdown of Community Newsmaker Subdomains
Overall, we found fourteen subdomains on Community Newsmaker. These were a mix of pages for advocacy groups, certain states (Pennsylvania, Michigan, Virginia, Ohio), and organizations that shared stakeholders with the Metric Media network. Subsequently, we found stories across the Metric Media network that elevated these groups, their tenets, and their key personnel. None of the stories we found ran with any disclaimers about whether the stories were sourced from Community Newsmaker or with any disclosures around conflicts of interest. Figure 3 shows the breakdown of the types of organizations that had dedicated pages on Community Newsmaker.

Figure 3: A breakdown of the different communities that had dedicated pages on the Community Newsmaker subdomain
It’s worth noting that it’s not only political players that are leveraging Metric Media’s network to push their messaging. Situation Management Group’s clients (of which Convention of States is one) also have dedicated pages on Community Newsmaker’s subdomains as do other Metric Media stakeholders. To wit:
- HOTELS Together, which was an initiative set up during the early days of the pandemic, along with the Workplace Recovery Alliance, to bat for the hospitality industry. Bradley Cameron, the CEO of SMG and the President of Metric Media LLC, was the sole contact on both websites. Both HOTELS Together and Workplace Recovery Alliance also had websites that aggregated stories from Metric Media sites that focused on the hospitality industry during the pandemic. The relationship with Ashford, Inc., a client of SMG, also plays into both initiatives. Ashford, Inc. is a publicly-traded company that “provides asset management and advisory services to other entities, primarily within the hospitality industry.” Over a hundred cookie-cutter stories (sample in Figure 4) on the Metric Media sites featured employees from Ashford, Inc. and its related companies talking about how the pandemic had impacted them or how lenders were adopting “vulture tactics.” Monty Bennett, the CEO of Ashford, Inc., is also the publisher of Dallas Express, which launched earlier this year and relied on the same technology stack and writers as the Metric Media sites. Bennett, replying to an e-mail where we listed our findings along with a set of questions, said “most of our findings are wrong” but did not offer any specifics.

Figure 4: A subset of cookie-cutter stories focusing on “vulture tactics” of lenders. The identical quotes highlighted in orange above are attributed to different people across the websites.
- Sentries, which also has a corresponding website, focuses on “raising awareness about human trafficking.” The website says it’s published by the “Human Freedom Project, which is sponsored by the Texas Business Coalition.” Brent Southwell, one of the members of the Metric Media Foundation’s Board of Directors, is the founder and president of the Texas Business Coalition according to state records.
- Big Island Times, which is a Community Newsmaker interface for the eponymous Hawaiian Metric Media news outlet. Big Island Times is one of five local news publications that the Metric Media network operates in Hawaii.
- Four of the subdomains were for individual states (Pennsylvania, Ohio, Michigan, and Virginia), all of which claimed they were “putting the power of community news in the hands of local [citizens]” (Figure 5).
Citizens for Self-Governance’s Convention of States
Citizens for Self-Governance is an advocacy group that is a client of Situation Management Group, the management consultancy run by Bradley Cameron who also holds an executive role in Metric Media. The Metric Media news sites have covered multiple initiatives of the Convention of States, a project of Citizens for Self-Governance, without any disclosures of the potential conflicts of interest. They also have their own Community Newsmaker page.

Figure 6: Conventions of States Community Newsmaker page as of March 2021 and August 2021 (after the revamp)
The revamped version of the Convention of States Community Newsmaker shows a form which can be used to pitch stories (see Figure 6). Prompts include, “Suggest a headline for your story” and “Do you have an image we can use?” On the top of the page is a quote from Mark Meckler: “Grassroots reporting is part of the foundation of self-governance. This is how we set the narrative.” In a previous iteration of the organization’s Community Newsmaker page, in a YouTube video, Meckler introduces users to the platform, saying, “We created this program because if you’re anything like me, and I know we’re kind of the same in this regard, we hate the mainstream media. We’re sick and tired of the mainstream media and one of the big problems of the mainstream media is they don’t report about things that matter to people like you and me, and they’re also not telling the truth all the time.”
Based on the text of the site and the transcript of the video, it appears that Meckler and the Convention of States has a more involved relationship with Metric Media. The promotion of the platform via Convention of States, and the encouragement for others to use the platform gives the impression of a partnership or co-branding exercise, with the Convention of States website even describing it as a ‘collaboration.’
Meckler did not respond to multiple requests for comment.
Meckler, the founding president of the non-profit organization Citizens for Self-Governance, was one of the founders of the Tea Party Patriots in 2009 and more recently stepped into the role of interim CEO at the right wing social media platform Parler after the original CEO was fired in the wake of January 6 riot at the United States Capitol. The Convention of States is a project of the Citizens for Self-Governance (CSG) whose raison d’être is to trigger “a little known clause in Article V of the US constitution to call a constitutional convention for new amendments to dramatically restrict the power of the federal government.”
Convention of States also funded and helped organize the anti-quarantine “Open the States” protests in Spring 2020. The protests followed the model set by the Tea Party movement that emerged in 2009. Reporting by the New Yorker found that Americans for Prosperity, a group backed by the Koch network, helped “educate, fund, and organize Tea Party protestors” thereby turning “their private agenda into a mass movement.” This network, through a myriad of non-profit organizations, are considered to be “among the biggest financiers of conservative advocacy groups and political causes” over the last five decades.
The Convention of States’ collaborative ties with Metric Media are underlined by a document published on the Convention of States’ website in March 2020 that describes the Community Newsmaker tool as a “news story pitching resource that COS affiliated grassroots can independently harness to advance community activism and self-governance in their communities.” The document says Community Newsmaker is “a collaboration between Citizens for Self-Governance and the Metric Media Foundation to help restore local news in communities across America,” and that the articles will be published in an “established network of local news sites” or “statewide Business Daily outlets”; these refer to the extended Metric Media network.
More recently, a new site called ‘CRT Central’ launched, which describes itself as “a comprehensive resource for anyone interested in fighting this emerging racism.” This aggregator is operated by the American Schools Coalition, a coalition that has seven members; two of the members are Meckler and the Convention of States.
The Convention of States has also partnered with an organization related to Metric Media: Center for the New American Frontier (previously the Frontier Lab), which, like Metric Media, is under the Situation Management Group umbrella.
Further, the Metric Media publications have republished at least 1,400 stories about term limits, either highlighting candidates who have agreed to support congressional term limits (one story per candidate) or praising candidates for signing their pledge (again, one story per candidate). U.S. Term Limits is an advocacy group founded by Eric O’Keefe that seeks to impose term limits on Congress and state legislature. O’Keefe, a long-time political operative with deep ties to the Kochs, is the Board President of Citizens for Self-Governance and holds executive positions at multiple other conservative political non-profit organizations.
The interplay between key stakeholders and entities across the Metric Media network and Convention of States is shown in Figure 7.

Figure 7: The interplay of key entities, stakeholders, and big money donors in the Metric Media network and Convention of States network.
CRT Central
Created this summer, CRT Central aggregates stories from a variety of sources including the Metric Media sites.
The 140-odd stories pulled from a myriad of sources outside the Metric Media network cover a range of topics from actual legislation and impact on the ground to opinion. This includes, Reuters’ “‘Critical Race Theory’ roils a Tennessee school district,” Dallas Morning News’ “Gov. Greg Abbott signs tougher anti-critical race theory law,” and the Brooking Institute’s “Why are states banning critical race theory?” The op-eds featured are aggregated from a range sources, including the Manhattan Institute’s City Journal (The White Backlash That Wasn’t: Opposition to critical race theory is broad and bipartisan), the Heritage Foundation (Judge Defends Equal Justice Against Tide of Critical Race Theory, Disparate Impact), and the National Review (Pushback on Critical Race Theory Starts with the States).
Within the Metric Media network, though, around 9,000 stories have been published identifying individual teachers who have signed an online pledge from the Zinn Education Project to continue teaching critical race theory. The headlines and text are repetitive: “Online pledge to teach controversial Critical Race Theory signed by 17 Lafayette teachers by week ending Sep. 4,” “Four Plainfield teachers pledge to teach Critical Race Theory despite controversy by week ending Aug. 28,” “No new teachers in West New York sign pledge in week ending Aug. 07 to teach Critical Race Theory.”
Meanwhile, another ten stories have been published about a single survey that the Convention of States conducted in partnership with the Trafalgar Group, which asked the question, “How should parents who oppose Critical Race Theory in public schools respond if it becomes part of their children’s curriculum?” The headlines across the pieces are similar even though the stories are published on sites attached to different states. A piece published in the Austin Journal is titled, “Poll shows Americans believe parents should ‘take action’ if CRT is taught in school,” while the corresponding piece in Houston Daily is titled, “Poll: About half of Americans oppose schools teaching critical race theory.” Similar stories appear in the Metric Media outlets attached to Georgia, South Carolina, New Hampshire, Nevada, and Illinois.
The headlines are somewhat misleading though, as the question in the survey isn’t around whether people support or oppose schools teaching critical race theory, but what action parents opposing CRT should take.
The ties between the Convention of States and Metric Media are not disclosed in any of these stories.
Anti-Quarantine Protests
Metric Media sites published a myriad of stories and press releases aligned with the Convention of States’ mission, including over a hundred stories across sixty sites promoting the ‘Open the States’ campaign last spring. Headlines tackled reopening, government overreach, and individual states’ plans to address the lockdown. They included, “Convention of States: Minnesota’s unclear path to reopening leads to continued suffering,” “Arizona COS director: Government mandates violate First Amendment rights,” “Convention of States group decries Florida government for using COVID-19 to enhance power,” and “Convention of States official: Wisconsin businesses ready to reopen no matter governor’s opinion.”
Just over half of these explicitly referred to the Convention of States’ reopen movement. None of the stories disclosed the collaboration between Metric Media and Convention of States on COS Community Newsmaker. A further 20 stories focused on government overreach, some of which were effectively the same cookie-cutter story (Figure 8). The rest of the stories were a combination of urging government officials to lift the restrictions, publicizing the Convention of States sponsored citizen rallies, or encouraging businesses to reopen irrespective of official directives.

Figure 8: Multiple versions of the same cookie-cutter story appeared in Metric Media’s network in April 2020.The highlighted portions are the only differences across the stories.
One story, published in DC Business Daily, had the headline “Frontier Center study finds that Reopeners are misunderstood.” The story was based on a press release issued by the non-profit organization Center For The New American Frontier, the organization that had conducted the study with 100 supporters of the “Reopen” movement. The Center For The New American Frontier is a division of Situation Management Group as is Metric Media.
This article acknowledges the study was a partnership between the Center For The New American Frontier and OpenTheStates.com (“an interactive computer service operated by Convention of States Action”), and was sponsored by the Convention of States Project.
Both the Cameron-led operations—Metric Media and The Center For The New American Frontier—have received financing from the Koch-aligned donor organizations Donors Trust and Donors Capital Fund as has Convention of States and Citizens for Self-Governance.
Promoting a ‘Green’ Montana Senate candidate funded by CSG Action
On the electoral front, Metric Media has published multiple stories about a race in which CSG Action, a political action committee from Citizens for Self-Governance, had a stake. In 2020, CSG Action was the sole donor to super PAC ‘Go Green Montana’ for Montana Green Party Senate candidate Wendie Fredrickson. The push to have the Green Party in Montana on the ballot came from the Montana Republican Party, which spent at least $100,000 to collect enough signatures to clear the qualifying threshold. The money was funneled through a newly created group, Montanans for Conservation, which had ties to the Montana GOP.
This race was covered extensively by one of Metric Media’s Montana sites, Big Sky Times, with at least seven stories focusing on the arc of this race that had the potential to determine the balance of the U.S. Senate. (In 2020, we found just over 1,000 stories published on Big Sky Times, but only 70 of them had a byline; the rest were repurposed, automated, or verbatim press releases).
We also found two stories about this race in Legal Newsline, one of the legal publications that is also part of the extended network of 1,200-odd sites. Some of the stories published on Big Sky Times were linked to on other Metric Media sites including Glacier Country News and Yellowstone Times.
None of the stories published on the Metric Media sites acknowledged the role of CSG Action in the Go Green Montana super PAC or Metric Media’s collaboration with the Convention of States; they did, however, mention the Montana Republican Party’s efforts in getting the signatures to ensure a primary for the Green Party in the state.
The CSG Action-backed super PAC, Go Green Montana, published seven Facebook ads promoting the “green” movement, two of which were Big Sky Times stories: one promoting Fredrickson and one highlighting her opposition’s ties to the Democrats. These are the only two ads we found linking to Big Sky Times in Facebook’s Ad Archive.
Convention of States Volunteers and Leaders on Metric Media sites
It is not entirely clear if any stories have been successfully generated from the Community Newsmaker page, but there are over a dozen pieces from October-November focusing on elections from the point of view of individual voters. The individuals quoted in each of these stories are members or leaders of the Convention of States, but for the most part, these individuals’ ties to Convention of States aren’t disclosed in the stories. Nor is Convention of States’ involvement in the Metric Media network. So, while these and other similar stories appear to be locally generated news, they are simply echoing the talking points of an advocacy group without disclaimers, and hence potentially misleading readers.
Across the Metric Media sites, various stories appear featuring these individuals. In a story in one of the Metric Media South Carolina publications, Charleston Reporter, a headline reads, “South Carolina voter: ‘Our Capitol is just as important as what happens on the federal level’.” The story centers on Wendy Damron, a legislative liaison of the South Carolina Convention of States Project. She is also the treasurer of the Palmetto Promise Institute, a conservative think-tank in South Carolina that is part of the State Policy Network. (The State Policy Network is a group of 65 conservative and libertarian think-tanks funded by donor organizations including the Koch-backed DonorsTrust and Donors Capital Funds, and is known to create multi-pronged coordinated efforts to push their agenda across states.)
Another story that appeared in the Kansas site, Little Apple Times, has the headline “For Kansas voter, Second Amendment, taxes, Convention of States are dominant issues,” and features the regional director of the Convention of States (David Schneider). In the Nevada site SE Vegas News, a “Henderson resident reminds voters that ‘politicians are supposed to work for us.’” The resident in question is Convention of States District Captain and Event Coordinator Bill Harenburg. Harenburg was also interviewed for other Metric Media stories, including one of the Nevada Business Daily pieces about government overreach during the pandemic. The Metric Media network operates a Business Daily site for each state as well as Washington DC.
Overall, we found a dozen such stories, including “Ohio voter: Not voting is surrendering to those who do” and “Missouri voter: ‘We have to reelect President Trump.’
CatholicVote
Figure 9: The interface for the CatholicVote Community Newsmaker page.
CatholicVote’s Community Newsmaker page categorized seven topics for which the page allowed users to set up 30-minute interviews with their writers to “get news important to [citizens] published in over 1,000 community news sites across America.” Topics included, “Abortion & Life,” “Civil Unrest & Violence,” “Black Lives Matter Principles,” “School Choice/Religious Schools,” and “Human Trafficking.”
A project of Fidelis, a Catholic advocacy non-profit organization, CatholicVote’s mission says it is not “‘owned’ by any party or movement,” but believes in “‘taking sides’ if one candidate or policy position is decidedly against the principles we hold dear.” In its IRS filing, the organization describes it as, “Catholic grassroots education and civic action to defend life, faith, and family.” Its Executive Director, Brian Burch, is also the director and chairman of the Illinois Opportunity Project, which has paid individual entities (Locality Labs and Franklin Archer) within the Metric Media network $440,000 between 2017 and 2018. In September 2020, Burch published a book titled “A New Catholic Moment: Donald Trump and the Politics of the Common Good.”
Six weeks before the 2020 election, in September 2020, the group launched a $9.7 million campaign against the Democrat nominee “to expose Joe Biden’s anti-Catholic record and policies.” This began with a $350,000 digital ad buy in Pennsylvania and Michigan. However, not much is known in terms of how this war chest was spent; less than $900,000 was reported to the Federal Election Commission according to publicly available data. Neither Metric Media nor Community Newsmaker are included in the breakdown of the independent expenditures, and IRS tax filings for the year 2020 are not available (and will not be available until 2022), which makes it difficult to ascertain the financial nature of any relationship between the two entities. The CatholicVote Community Newsmaker page was first observed in September 2020 by DNSDB as well. In the run-up to the election, based on the content on Metric Media sites and ads on both Google and Facebook, there is evidence to suggest the advocacy group had ties with the media network beyond just the Community Newsmaker platform.
CatholicVote was expending resources on the pivotal 2020 election since at least as far back as November 2019, when it initiated what it called “the largest Catholic voter mobilization program ever” spanning “at least” seven states, convinced that “Catholics will decide the 2020 elections.” The program included geofencing at churches, a technique that enabled them to conduct outreach by capturing mobile phone data from churchgoers and then targeting those devices through paid advertising. According to the National Catholic Reporter, this approach helped CatholicVote identify nearly 200,000 Catholics in Wisconsin who attended mass three times in ninety days, half of whom were not registered to vote.
CatholicVote adopted the same strategy in the 2018 midterm election, when it targeted 600,000 people with ads for five senate races including Missouri. It cast then Democratic Senator Claire McCaskill as “anti-Catholic” because she was “pro-abortion, unwilling to protect the Little Sisters of the Poor, and opposed Catholic judicial nominees because of their religious beliefs.” The Republican Josh Hawley won the race.
CatholicVote did not respond to requests for comments.
Catholic Tribune sites and coverage of Catholic voters on the Metric Media local news network
In early 2020, Metric Media launched a new network of seven Catholic Tribune sites: six were state-centric and one national. CatholicVote explicitly identified five of the six states in its voter mobilization program. None of these sites have published new stories since December 6, 2020.
Figure 10: The pages of the broadsheet Wisconsin Catholic Tribune. Photo credit: The Compass
These publications say the purpose they serve is to “provide more robust news reporting on parish life and issues affecting Catholics” and there is no intent to “advocate for or endorse a particular political candidate or party.” The stories and ads run by these sites do, however, encompass political speech and policy issues aligned with the Catholic Church, as does the eight-page physical broadsheet that was mailed to Catholic homes around Wisconsin. The articles in the physical paper, the diocesan publication The Compass found, were less about Christian tenets, and more “related to the presidential election, including a voter guide, results of polls it conducted on its Facebook page and opinion articles written by two Donald Trump campaign advisors.” On the front page of the broadsheet, it also flags an “inside” story: “CatholicVote praises Trump’s ‘Born Alive’ executive order.” (Figure 10)
Similar to the Metric Media local news network, the Catholic Tribune network takes cues from traditional diocesan publications and relies heavily on material from existing sources. Much of the material published on the Catholic Tribune network are (repurposed and verbatim) press releases from universities, parishes and churches; homilies from pastors; and mass times and intentions. Others, as first reported by The Compass, are taken from state diocesan newspapers as well as Facebook and YouTube pages. The Compass found at least 14 of their stories had been rebranded and published on the Wisconsin Catholic Tribune. (The Compass reached out to Catholic Tribune, and got a reply saying their “mass content team” had mistaken The Compass news’ pieces to be press releases.)

Figure 11: A screenshot of Pennsylvania Catholic Tribune, one of the Catholic Tribune sites that have been inactive since December 2020. The three main stories all link out to sites belonging to the Metric Media local news network: Pittsburgh Review, Keystone Today, and North Delco News. All the other stories on the homepage are repurposed.
Interspersed among this adapted content are stories that focus on the Democratic nominee’s stance on abortion and school choice as well as on the pandemic-related lockdowns. These stories were originally published on the Metric Media local news sites (see Figure 11), and linked to from the Catholic Tribune sites, and tackled the areas where religious teachings overlap with policy issues; this isn’t uncommon in diocesan publications. Each story features a different individual who explains why they’re voting against Biden or how the Republican Party’s views converge more with the Catholic Church. (A Pew study found that for specific policy issues, Catholics were more often aligned with their political party over the teaching with the church: 77% of Democratic and Democratic-leaning Catholic adults thought abortion should be legal in most cases, 63% of Republican and Republican-leaning adults thought abortion should be illegal in most cases. The finding concludes, “This divide exists despite the Catholic Church’s formal opposition to abortion.”)
Stories promoting individual Catholics’ views and voting preferences aren’t constrained to the Catholic Tribune network, but span the Metric Media local news network, with the stories containing similar, if not identical, talking points: In Tampa Republic, the headline “Florida pro-life advocate supports school choice” appears; in Pittsburgh Review, “Pittsburgh parent wouldn’t back candidate ‘opposed to school choice’ programs”; in Treasure Coast Sun, “Biden plans to defund school choice programs, which worries many Catholic parents”; in Tri-City Sun, “Biden’s opposition to school choice raises questions for those supporting Catholic schools”; in North Kent News, “Catholics oppose Biden’s stance on defunding school of choice programs”; and in Central Bucks Today, “Biden’s position on school choice programs could undermine Catholic support.”
CatholicVote’s digital spend on Metric Media properties
Most of CatholicVote’s ads on Facebook and Google link to its own operations. Our analysis found that in 2020 they bought ads against only two external entities. One was Western Journal, a conservative news outlet described by the New York Times as “among the most popular and influential publications in America” in the “parallel universe of Facebook.” The other was Metric Media.
In 2020, we found that CatholicVote had run 424 Facebook ads and 235 Google ads (including YouTube), according to the ad libraries provided by the two technology companies. Nine percent of all ads run linked to Metric Media stories (across the local news and Catholic Tribune networks). All of these ads ran in the twelve days leading up to Election Day.
Across both platforms, CatholicVote’s ads for Metric Media stories predominantly targeted the swing states of Wisconsin, Pennsylvania and Michigan. Two recurring topics were school choice and abortion. This is in line with CatholicVote’s voter mobilization strategy. As former Rep. Tim Huelskamp (R-KS) told NPR, “I think the CatholicVote campaign is distinguishing Catholics who support the church’s position on life, the church’s position on religious freedom and on school choice and trying to turn that particular vote out. For Catholics who never attend church, they’re going to vote, 3-1, for Joe Biden.”
The majority of CatholicVote’s Facebook ads pointed to its own website or YouTube page (73%), but more than one-in-ten pointed to Metric Media sites (11%). (See Figure 12)
The 47 ads for Metric Media properties (Catholic Tribune as well as the local news network) ran in the twelve days leading up to the election, with each ad pointing to a different story. Just under half of these stories (22) were about the election, with 12 focusing on school choice (“Commerce Township parent: No support for presidential candidate who doesn’t believe in school choice”, “Biden may pull school choice funding; Catholic voter in Miami responds to proposition”, “Miami resident ‘can’t support’ a candidate who wants to put a stop to school choice”). The remaining election-related stories covered a myriad of topics, including the pandemic (“Biden promises more lockdowns; Trump says they aren’t needed”), number-crunching about how the election will go (“Report: Wisconsin Catholics will decide Trump vs. Biden”), and positions on hot-button topics (“As the election approaches, Trump reaffirms abortion stance, possibly courting Catholic votes”). The other topics of interest included the Supreme Court (Judge Amy Coney Barrett’s was confirmed as a Supreme Court Justice a week before Election Day) and the economy during the pandemic.
Overall, we found CatholicVote spent between $34,200 and $43,176 across all ads for Metric Media sites, which was approximately $1 of every $8 spent by CatholicVote on Facebook ads in 2020 (between $256,700 and $342,786).
We also found that the Catholic Tribune Facebook pages cumulatively spent an additional $31,314 on 160 Facebook ads. Thirty-six of these directed users to fill out mostly single-question surveys conducted on Google Forms (Figure 13), which would then be the basis for articles on the Metric Media network. These ads were all paid for by the entity ‘Franklin Archer.’ Questions in these surveys included, “Should a child be able to decide to have a sex change?”, “Would you support another economic lockdown?” and “Are you supportive of the political movement to enable the state to take a more active role in child raising, replacing the nuclear family?”
We found over 20 stories based on these surveys across the seven Catholic Tribune sites, including ‘More than 86% of Arizona’s Catholics are against further economic lockdowns’ (Arizona Catholic Tribune), ‘Swing State Poll: Wisconsin Catholics overwhelmingly reject ‘Black Lives Matter’ principles’ (Wisconsin Catholic Tribune), and ‘Swing State Poll: Pennsylvania Catholics against reparations, take no personal responsibility for slavery’ (Pennsylvania Catholic Tribune).
Our analysis showed the seven Catholic Tribune pages combined spent between $7,600 and $11,169 on ads to the Google Forms, and an additional $2,700-$4,291 directing readers to the actual stories based on these ads. CatholicVote, spent an additional $8,900-$10,694 on ten ads to the stories based on the results of these polls.

Figure 13: Surveys run by Franklin Archer that became the subject of Metric Media stories, later promoted by CatholicVote.
Like Facebook, Google does not report exact ad spend per ad, but instead provides a range. This tells us that CatholicVote spent at least $100,000 on its 235 Google ads. Twelve of these were “image-based” ads pointing to Metric Media stories, on which CatholicVote’s spent at least $7,500 (Figure 14). Metric Media was the only external entity for which CatholicVote bought Google ads in all of 2020. The topics of the ads were similar to the Facebook ads the group ran: “Breaking News: Detroit Catholic grandmother opposes Biden’s stance on school choice,” “Breaking News: SCOTUS appointment and Trump executive order promise highlight abortion as Catholic voting issue,” “Report: Pennsylvania Catholics will decide Trump vs. Biden.”
General Election 2020 Campaign
CatholicVote is a project of the social welfare (501(c)(4)) organization Fidelis, whose primary activities entails “Catholic grassroots education and civic action to defend life, faith, and family.” Due to its 501(c)(4) status, the organization is not allowed to spend more than 50 percent of its revenue on politicking. But, according to the Campaign Legal Center, the IRS has not been particularly clear with how it assesses electoral spending, and rarely enforces the law, allowing for groups to push the envelope.
Less than sixty days before the election, in September 2020, the organization said they launched a $9.7 million campaign against Biden to expose his “anti-Catholic record and policies.” which if deemed ‘politicking’ would mean that CatholicVote’s 2020 revenue would have to exceed $19.4 million. This is more than four times the revenue CatholicVote has reported in their IRS filings in the previous two general election cycles 2012 and 2016 ($4.3 million each year). As of now it is unknown as to whether CatholicVote spent that entire sum. The advocacy group reported under a million in total expenditures to the FEC: 53% of this total was in support of Trump and 40% against Biden, according to the official filings.
Despite the multiple overlaps between the two organisations — the Community Newsmaker CatholicVote page, the surveys run by Metric Media that were promoted by CatholicVote, CatholicVote promoting content only from Metric Media and Western Journal outside its own online entities, and Metric Media not only creating a Catholic Tribune network but also covering the same issues on its local news network — neither Metric Media nor any of its related entities (Franklin Archer and Situation Management Group) featured in the list of expenditures CatholicVote reported to the FEC. The team at Campaign Legal Center also told us that FEC reporting is required for a narrow category of digital ads, which allows advocacy groups to launch big digital campaigns without disclosing much of the spending.
If Metric Media or any of its related entities was paid by Fidelis/CatholicVote, we are unlikely to find out until next year when Fidelis files its IRS Form 990.
If you have examples of similar networks operating in your area or would like access to more granular data, please get in touch with us here.
For a complete list of the domains we’ve identified as part of the network, please click here.
METHODOLOGY
Identifying the partner organizations
The Metric Media Foundation’s website says one of the services it offers is Community Newsmaker. But, we were unable to find that service promoted much outside two tweets (one by Mark Meckler and one by the Convention of States Twitter account) and two public Facebook posts (both on a Facebook page for Convention of States North Carolina).
Once we saw that third parties were using pages hosted on subdomains of Community Newsmaker without any mention on the main Community Newsmaker homepage, we used DNSDB Flexible Search and RiskIQ to see if there were other partnerships. Subdomains are prefixes added to a domain to help organise different parts of a website. For example, google.com is the domain and mail.google.com is a subdomain of google.com. We previously used both tools to help us identify the original network and how it expanded over the course of 2020; our methodology for that is detailed here. The approach for finding subdomains is different.
DNSDB Flexible Search
Flexible Search is a relatively new tool launched by Farsight Security (a cyberthreat intelligence company that provides passive DNS solutions) that, amongst other things, allows users to search for domains that match a specific pattern. We used it to find all resources that ended with .communitynewsmaker.com (highlighted in red in Figure M1 below), which effectively gave us all the subdomains for Community Newsmaker. (Note: The nested command is to clean up the output that DNSDB Flexible Search returns. This allows us to see when DNSDB first observed the subdomain).

Figure M1: Screenshot of the command we ran against DNSDB Flexible Search displaying a subset of the results. Once we found this list of sites, we were able to investigate each one independently.
RiskIQ
We wanted to cross-validate the sites found through DNSDB Flexible Search with another tool lest any of the subdomains had not been observed by the Passive DNS service; different companies performing the same function capture marginally different data. On RiskIQ, we relied on the SSL certificate data they capture.
When we visited a couple of the subdomains identified in the step above, on the browser itself, we were able to see that they had unique SSL certificates (Figure M2), i.e. different subdomains have their own SSL certificate instead of a universal ‘wildcard’ SSL certificate shared by all subdomains. This allowed us to look up the top-level domain (communitynewsmaker.com) on RiskIQ, and look at all the SSL certificates they had for the top-level domain—which also includes the SSL certificates for all the subdomains (Figure M3).

Figure M2: Screenshot of part of the SSL certificate for one of the Community Newsmaker’s dedicated pages.
We were then able to manually cross-check the subdomains on the SSL certificates here with what DNSDB Flexible Search had found for us. (Note: while the screenshot says there are 39 certificates, it doesn’t combine, say, ‘oh.communitynewsmaker.com’ and ‘www.oh.communitynewsmaker.com’.

Figure M3: A screenshot of RiskIQ showing us SSL certificates for Community Newsmaker and its subdomains.
All-in-all, RiskIQ found the same subdomains as DNSDB Flexible Search, and we didn’t need to add any additional domains to our original list.
Ads
Facebook ads
In order to pull all the Facebook ads, we wrote a scraper in Python that could take one of two inputs: domain or name of an entity’s Facebook page. For this piece, we had three specific questions:
- Which entities were buying ads to Metric Media stories?
- What kind of ads were run by “partner” organisations like Convention of States and CatholicVote?
- What additional details can we capture about these ads, i.e. how many ads were run, how much money was spent, and what was the demographic breakdown of those who saw these ads?
All of this information can be gleaned from the public Ad Library that Facebook provides.
For the Metric Media sites, we searched each of the 1,200 domains to find the corresponding ads. As we were focusing on election-related ads, we only pulled ads from October 1 – November 3 (Election Day) by searching for the domain. For example, for Detroit City Wire, we found two ads run in October by searching for the domain: one by CatholicVote and one by the Detroit City Wire Facebook page itself. Facebook had placed a moratorium on political ads running after voting ended on Election Day, and we didn’t find any ads running during the moratorium. Overall, we found just over 500 ads run across 140 of the Metric Media sites.
For both CatholicVote and Convention of States, we tried to establish the first instance when either of the organisations ran an ad to a Metric Media site, which led us to extract all their ads for the entire calendar year. In the case of Convention of States, we didn’t find any Facebook ads linking to Metric Media sites albeit they ran just under 200 ads through the course of the year. Some of these ads reiterated Metric Media stories (or vice versa) including ads that “call a Convention of States to put term limits on members of Congress” or ending “these insane shutdowns” but these ads linked back to either the Convention of States website or the Open The States site. Open the States is a project of Convention of States.
In the case of CatholicVote, on the other hand, we found that they had run ads to their own site, Western Journal, and the Metric Media sites. Ads to the latter started less than two weeks before the election.
Because Facebook’s Ad Library doesn’t provide exact ad spend, information about how ads were targeted, and an exact number of ad impressions, we erred on the side of caution. In as far much as possible, we used the range in “amount spent,” instead of picking the midpoint or the upper- or lower-bound. When we looked at cumulative ad spend, we summed up the lower bound and the upper bound, and used that as the range. For ads where the spend was “<100”, the lower range we used was $0 and the upper range $100. While evidently no ad cost zero dollars to run, we found that using 0 didn’t change the ballpark figures significantly.
Google Ads
Google’s ad archive is significantly more primitive compared to Facebook in that users are unable to search by domains or text. Instead, its interface only allows users to search for advertisers or candidates. Users can also download an archive of nine files that contain details of all ads run since 2018.
In the case of Convention of States, we didn’t find any ads when we looked for keywords:
- Convention of States
- Citizens for Self-Governance
- COS Action
- CSG
- CSG Action
But, when we searched for CatholicVote.org, we found 236 ads run in 2020, of which 30 linked to Metric Media properties. All the ads had a non-zero lower-bound. Since Google’s ad library doesn’t clearly show the destination link of each of the ads, we manually went through them to check whether they hit a Metric Media property or not.
Tow Center research assistant, Joyce Guo, contributed to this report.
We are grateful to Farsight Security and RiskIQ for access to their tools without which our research would not be possible. We are also extremely grateful to Brendan Fischer, Maggie Christ, and Sophie Gonsalves-Brown at the Campaign Legal Center for their patience, help, and guidance.
Has America ever needed a media defender more than now? Help us by joining CJR today.








